管理人ブログ2025年1月19日 事件を振り返る

都庁職員に拉致されたカラス ←事件の記事

昨年末に起こった事件の記事を見て、役所が法律を知らないことに驚いた人も多いかもしれないが、これは都庁に限らずどこの役所でも同様である。おそらく、野生動物相手に間違いがあっても大した問題にならないため、緊張感も無く仕事をしているのだろう。

そもそも鳥獣保護法の成り立ちは野生動物の飼育を規制するという趣旨ではなく、密猟や乱獲を取り締まるための法律であった。そのため違法飼育の取締りは密猟の摘発を前提としている。その趣旨に顧みれば、今回のように脚が不自由なカラスが飼育されている状況を見て、これをいきなり押収するなんていうことが、いかに愚かなことか分かるだろう。

多くの役所が「野鳥の飼育は全て禁止」という勘違いをしていることについて、今回は様々な情報を紹介しながら解説していこう。

まず誤解の主な原因は、環境省HPに記載されているこのページだと思う。多くの自治体はこのページをリンクしている。

詳細は画像クリックで全文表示
↓↓

環境省HP

出典:環境省HP

https://www.env.go.jp/nature/choju/effort/effort3/index.html


実際にHPを読むと、全ての野鳥の飼育が禁止になったように感じるかもしれないが、よく見てほしい。最初の行に「非狩猟鳥獣を飼養する際の…」と書いてある。つまり狩猟鳥獣の飼育には最初から何の制限も無いということだ。

このページを見てのとおり、法改正のたびに野鳥(非狩猟鳥獣)の飼育が厳しくなっている。この原因は日本野鳥の会による執拗なロビー活動の成果だが、もちろん日本野鳥の会の上層部は法律をよく知っている。彼らのホームページにもハッキリとこのように記載があるのだ。

画像クリックで全文表示
↓↓

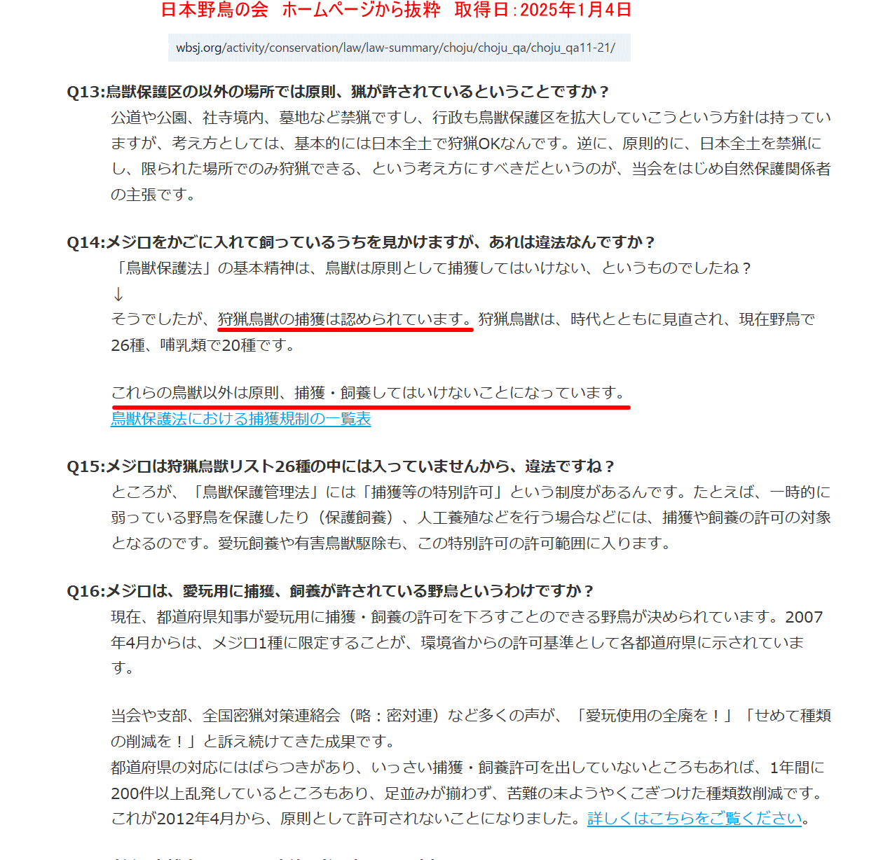
日本野鳥の会HP

出典:日本野鳥の会HP

https://www.wbsj.org/activity/conservation/law/law-summary/choju/choju_qa/choju_qa11-21/


上の画像をクリックして全体を見てほしい。Q13に「日本全国を禁猟にする」とあるが、要するに国土全てを鳥獣保護区にしようということだ。このように偏った思想を持っていることが分かるが、こういう偏った思想の組織が環境省に大きな影響を与えていることは、非常に恐ろしいと思う。日本野鳥の会は単なる愛鳥組織ではなく、政治色の強い環境保護団体である。

先程は「日本野鳥の会は法律を知っている」といったが、残念なことに各支部クラスになると法律の知識は薄れていく。例えば、次に紹介する埼玉支部のHPはずいぶん酷い内容になっている。

画像クリックで全文表示
↓↓

日本野鳥の会 埼玉HP

出典:日本野鳥の会 埼玉HP

https://www.wbsj-saitama.org/yachooha.html

冒頭から堂々と間違いを載せているが、もし法律を知った上でこのように記載しているのなら悪質である。それよりも酷いのはページの下の方にある「密告の勧め」だ。これは、次に紹介する組織と共同歩調で進めてきたのだ。


日本野鳥の会と一緒にロビー活動や違法飼育の密告を推進するのは、その名も「全国野鳥密猟対策連絡会(略して密対連)」という組織である。これがまた法的知識に疎いのだが、その稚拙な活動報告をネット上に晒しているので見てもらおう。

画像クリックで全文表示
↓↓

密対連HP

出典:密対連HP

https://wbpc.main.jp/mittairen/110/jireishu.html


これは2019年度の密告リストだ。彼らが守るべきメジロ等の他に、カラスやスズメ、ヒヨドリなどの狩猟鳥獣もゴチャ混ぜで通報し、押収された事例もあるようだ。この年だけで違法飼育の誤認が6件もあることに絶句する。その他、笑ってはいけないが、カラス系ユーチューバーも密告されている(笑)。このように、法的知識の欠片も無い連中が違法飼育の密告を煽り、市民を相互監視させるようなことをしているのだ。こういう連中が環境省に働きかけ、法律の改変を目論んでいることは非常に恐ろしく、笑い事ではない。

さて、今回は役人をはじめ野鳥関連の組織も法律を知らない、ということを紹介してきたが、意外なことに当のカラス界隈の面々も同様である。SNS上には近年、カラス系インフルエンサーもいるのだが、法律を正確に解説している人を私は見たことが無い。

私は今回の事件において、この方々がどのように反応するのか観察していたが、一部を除いて表立って事件への言及はなかった。この事件の記事はPC専用サイトとしては異例のアクセス数を叩き出し、もはやカラス界隈で事件を知らない人はいないだろう。しかし彼らは、事件に巻き込まれたくないのかダンマリを決め込んでいたようだ。

裏でコソコソとDMを飛ばし合っていたのか知らないが、所詮、カラス界隈はこのような烏合の衆である。私は、こういう時に声を上げられない人間を信用することはできない。カラス界隈がこれでは、次回の法改正ではカラスの飼育も禁止になるかもしれない。

*一部の応援してくれたカラス界隈の方には御礼申し上げます。

カラス飼育者においては、今回の事件のような酷い目に遭わないよう、法律をしっかり把握するようにしてほしい。


ブログホーム

更新履歴

2025年1月19日 公開

お知らせ
News
ブログ